一手焦炭期货多少吨,焦炭期货的最后交易日是什么时候?
焦炭是一种固体燃料,由煤在约1000℃的高温条件下经干馏而获得,主要成分是碳,是具有裂纹和不规则的孔孢结构体(或孔孢多孔体)一手期货。主要用于高炉炼铁和用于铜、铅、锌等有色金属的鼓风炉冶炼,起还原剂、发热剂和料柱骨架作用。

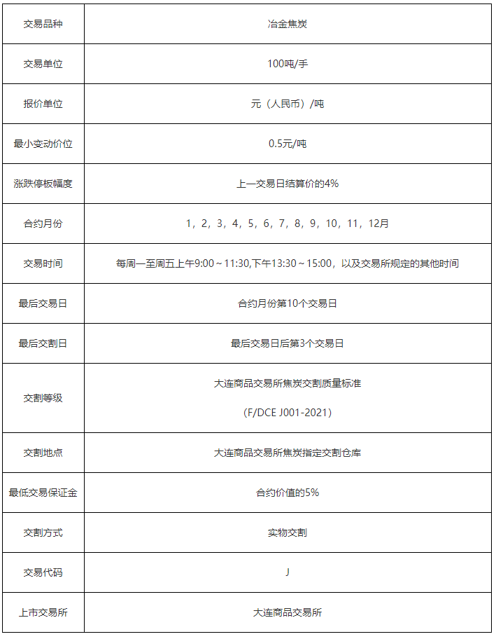
焦炭期货是在大连商品交易所上市的, 交易代码为 J , 交易单位是 100吨/手,所以焦炭期货一手是100吨,最小变动价位是0.5元/吨,焦炭期货的合约月份是1~12月,最后交易日是 合约月份第 10个交易日 一手期货。 最低交易保证金为合约价值的 5% 。
本文内容仅为期货交易相关知识的介绍、分享,不构成对投资者的任何推介和投资建议,请投资者充分了解投资风险并评估自身风险承受能力后谨慎参与一手期货。
提醒:交易有风险,入市需谨慎一手期货。
版权声明:如无特殊标注,文章均为本站原创,转载时请以链接形式注明文章出处。









评论