播客APP——小宇宙产品分析报告
播客听众的用户规模在这几年来迎来了一定的增长,小宇宙等播客APP也越来越被人所知元宇宙产品。这篇文章里,作者就针对小宇宙这款播客APP做了产品分析报告,不妨来看一下。
播客听众的用户规模在这几年来迎来了一定的增长,小宇宙等播客APP也越来越被人所知元宇宙产品。这篇文章里,作者就针对小宇宙这款播客APP做了产品分析报告,不妨来看一下。
一、基本信息
二、产品信息 1. 产品简介
小宇宙是一款播客APP,提供契合中文播客听众的「发现」「收听」和「社区」体验元宇宙产品。产品目标用户是播客爱好者,核心功能在于通过搜索播客、听播客、评论及分享播客的路径为提供最好的用户体验。
2. 产品定位
播客,又称有声博客,指在互联网上发布文件、允许网民订阅并自动接收更新文件的方法或用此方法制作的音频节目元宇宙产品。作为一种媒介,播客具有按需收听和便携性的特点,极度契合现代人的生活节奏。它允许我们在做其他事情的同时用耳朵获取信息、了解观点、消磨时间。
展开全文
小宇宙将「促成人与人、人与世界的连接」作为自己的愿景,在充满戾气和攻击的互联网中,它力于成为「家」一样的产品,希望能够为用户提供治愈而非消耗,为用户构建了一个居所的概念,为用户提供一个精神栖息的住所,平等交流的平台,属于自己的独有空间元宇宙产品。
3. 产品特性
快速选择元宇宙产品,每日发现页上新,让你发现好播客;
高能点赞元宇宙产品,同步不同用户的高能时刻,帮你找到高光片段;
友好交流元宇宙产品,高质量播客内容讨论,和懂播客的人谈天说地;
细致记录元宇宙产品,精确记录收听播客的每一分钟;
搜索精准元宇宙产品,全网搜索想听的播客;
一键导入,快速迁移自己的订阅列表元宇宙产品。
1)政策倾向
十四五发展规划纲要提出建设社会主义文化强国是我们党团结带领人民长期奋斗追求的重要目标元宇宙产品。国家版权局开展了“剑网·2018”专项行动,大大提升了音频企业、组织以及个人的版权保护意识。
由此可见,声音经济行业受到政府高度关注和国家产业政策支持,版权保护及监管政策促进优质内容的产出,未来声音经济行业鼓励与监管政策并存,保障行业平稳发展元宇宙产品。
2)经济因素
根据国家统计局发布的数据显示,2023上半年全国居民人均教育文化娱乐消费支出1205元,增长16.2%,占人均消费支出的比重为9.5%,和医疗保健消费支出占比相当元宇宙产品。
视频类内容产品竞争白热化,直播、长视频、短视频、综艺、影视都在抢夺用户的屏幕使用时间,可供挖掘的潜在增量已经逐渐枯竭,各家大厂都陷入了惨烈的存量之争元宇宙产品。
与之相对,屏幕外的内容流量——“网络音频”仍有巨大的增长空间元宇宙产品。在这个大背景下,用户对有声音频的需求会持续增加。

3)技术因素
自动语音识别(ASR)自然语言处理(NLP)文本转语音(TTS)等AI技术可以广泛应用在音频行业,一方面聚焦于对平台自身运营管理效率的提高,另一方面用于助力音频内容生产的提质增速,激活现实体验场景元宇宙产品。例如,在平台内部,AI全面接入对上传风险内容的审核流程,将极大降低人力成本并提升运作效率。
4)社会环境
首先,播客作为一种热媒介,播客主播所带来的陪伴感,内容带来的慰藉和治愈,都是用户收听播客的情感驱动力元宇宙产品。
其次,身处信息过载的时代,信息焦虑变得越来越常见,碎片化的信息是片面的、不完整的,人们渐渐丧失了摄入大段且完整有效的信息的耐心和能力,同时却对高质量内容和高价值的表达有很大需求,播客展示出另一种获取内容的方式:听元宇宙产品。在短视频泛滥,无数产品争相抢占用户的屏幕时,越来越多的用户产生了从手机屏幕中解脱出来的想法,播客刚好提供了这样的渠道。
2. 市场规模
1)目前的市场规模
2020年3月,小宇宙上线,快手在同年迅速推出了播客APP“皮艇”元宇宙产品。2021年,荔枝和蜻蜓FM分别推出了荔枝播客和播客群岛;同为创业项目,主打音频社区的汽水儿也在这一年上线并获得融资。喜马拉雅、网易云、QQ音乐则在产品内推出了播客板块。2021年6月,微信视频号开始支持增加长音频内容。
和英文播客150万档的数量相比,中文播客仍然处于早期市场元宇宙产品。除了苹果有自带的播客应用,如果不了解RSS订阅,国内的大部分普通安卓用户只可能在喜马拉雅、网易云音乐这样音频、音乐的平台上发现播客,但在这些平台上,有声书、相声、音乐占了大头,播客远不是主流内容。
可以看到,众多企业开始入局播客产品的制作,而播客市场规模在持续增长的同时,仍然有着“小众”的标签,专门为用户提供播客内容的APP还是很少,所以这个市场还具有很大的发展空间元宇宙产品。
2)未来的市场规模
根据全球播客行业网站ListenNotes数据显示,2020年至2022年期间,中文播客的数量上涨了3倍,同时CPA《2024播客营销白皮书》显示,播客听众的用户规模已经多年保持在两位数的增长幅度,不难看到播客在国内的发展潜力和现在其拥有的增量市场元宇宙产品。此外,耐克、特斯拉、盒马等各类企业都推出了企业播客,B端入局也是行业发展的一大趋势。
同时值得关注的是,2020年小宇宙APP的上线也让播客行业产生了一些新变化,专业化的播客平台跻身一跃进入了行业赛道元宇宙产品。小宇宙APP简洁的功能和便捷的操作方式,让其迅速汇集了大批播客用户和播客创作者,也成功吸引了其他在线网络平台的视线。据questmobile《2023年新媒体生态洞察》报告显示,2023年以来以独立APP为代表的小宇宙用户规模“一路上涨”,同时其月人均使用时长也在逐渐上涨,虽然其尚未达到千万月活,但在用户每日的聆听中也渐渐形成了一种新的生活方式。

四、用户分析 1. 用户基本属性
1)性别比例
播客产品用户中,46.9%为男性,53.1%为女性,男女性别比例相差不大,这说明小宇宙在目标用户的性别并没有明显的取向,其内容覆盖面较广,可以说是“男女通吃”元宇宙产品。
值得注意的是,从2020-2022年用户画像指标的横向数据对比来看,三年来,女性听众占比提升了10个百分点,小宇宙站内也可以发现越来越多从女性视角出发,探讨女性话题的播客节目也应运而生,形成良性循环元宇宙产品。
2)年龄分布
播客产品用户中22岁以下占比6.9%,22-35岁为73.9%,35岁以上占19.2%元宇宙产品。
分析播客年龄分布集中在22-35岁区间的原因,播客作为国内最近兴起的内容形态,由于其话题广泛,表达自由,形式新颖,反映年轻人的生活状态和兴趣所在,备受年轻人的青睐元宇宙产品。
3)教育背景
对播客产品用户的学历进行分析,高中及以下占比3.4%,大专6.1%,本科50.5%,硕士及以上为40.0%元宇宙产品。2020-2022年,中文播客用户的本科学历基本维持在50%,而硕士比例由26.3%明显上升,达到了40%,2022年本科及以上学历已占89.5%,凸显播客受众极高的高知含量。
浅析原因,高学历的用户对自我成长与自我意识的提升有强烈的需求,对收获高价值内容的需要高于社会平均水平,而小宇宙的内容相对更加精品元宇宙产品。
4)消费能力
三年来,播客受众月均收入稳步提升,2020年为11965元,2021年增长至12913元,2022年人均已达到14,808元,主要人群也集中分布在一线和新一线城市,一线城市增长明显元宇宙产品。相较其他媒介形态,播客受众具有极高的消费潜力。
5)地域分布
分析用户的地域分布,国内一线城市用户占比48.4%,新一线城市25.1%,境外6.5%,其他地域共占20%元宇宙产品。2021年3月份播客公社发布的《2021年播客听众调研报告》显示,播客听众主要分布在北上广,其中北京地区占20.5%,广东上海数量接近,均在11%上下,浙江、天津、江苏听众人数仅次于北上广,均在6%以上。这些城市的经济水平发达,用户的整体收入水平更高,消费能力更强,对应着价格敏感度较低,为优质内容付费的顾虑少。
同时,这些城市的竞争激烈、压力较大,用户有更强的自我提升需求元宇宙产品。用户大量集中在一线城市,同时2020-2022年受众月收入逐年提高,可以推测小宇宙在高端市场具有很大的上升空间,触达了高端人群的需求。
需要注意,二线城市的使用占比和一线城市形成了较大差距,这在某种程度上说明小宇宙目前的市场还太局限,在下沉市场尚未被看到,如果想要获得更大的市场和用户群,播客文化能否打破圈层,小宇宙能否实现渠道下沉是一个值得思考的问题元宇宙产品。
2. 用户行为特征
大多数播客受众收听播客主要集中于起床后、通勤/开车、做家务、运动、睡前时段,这段时间累加的占比占据绝对优势元宇宙产品。播客占用的是用户的碎片化时间,在完成低集中度任务时,用户的收听趋势明显,换句话说,播客可以使用户的注意力被灵活地使用,陪伴属性更强。
也有听众表示,自己会对不同时间段收听的播客内容进行选择,在放松时会选择更轻松愉快的主题,而在收听一些干货较多的播客内容时,会选择一个整段的时间,甚至还会做笔记和反复收听元宇宙产品。

3. 用户画像
结合以上播客相关调研数据,通过对身边及网络上的小宇宙用户进行访谈,描绘出小宇宙的用户画像如下元宇宙产品。
女性略多元宇宙产品,整体性别比较为平均;偏年轻化,40岁以下;
生活在经济发展水平相对较高的一线及新一线城市元宇宙产品,有较强的自我提升需求;
具有一定的消费能力,对内容质量要求高,对广告和低质量内容敏感元宇宙产品。

2. 产品信息结构图

3. 产品结构图
小宇宙的主要四个功能单元为:发现、订阅、个人和播放页,功能设置相对简洁,产品结构如图所示元宇宙产品。

4. 产品迭代分析

小宇宙发行自2020年3月,对小宇宙APP近一年的迭代记录进行整理后发现,目前小宇宙仍在持续进行功能完善和体验优化,例如增加桌面小组件、菜单样式优化、增加深色模式、用法和页面简化、人声增强2.0元宇宙产品。贴纸库和交互式桌面组件的推出可以看到,团队在追求功能完备的同时也追求更有温度和巧思的设计。
内容分发上,新增了节目分类页,且增加了多个查看入口,分类共17个,相比同类型产品足够细化,这种将信息颗粒度打得极细的方式使得每一个分类的播客有更多机会出现在用户视野里,可以帮助用户在多领域挖掘更多播客,而播客也更容易找到自己的目标群体,从而增加曝光元宇宙产品。
另外,早在2021年小宇宙就开发了实验室产品:小宇宙studio(专为播客设计的剪辑、分享工具)和播客名片(一个链接介绍你的播客),近一年中内容专题功能进行了多次迭代升级,开通了赞赏功能、付费版块,从中可以看出,平台开始探索扶持主播内容创作变现,服务创作者创收,促进平台内容质量的进一步提高元宇宙产品。
在视频行业竞争白热化的阶段,播客市场充满未知的魅力元宇宙产品。在内容越来越同质化的当下,播客也被内容平台寄予厚望。可以预见,如何帮助用户发现优质创作者,如何激励创作者持续输出高质量内容将是平台的主要努力方向。
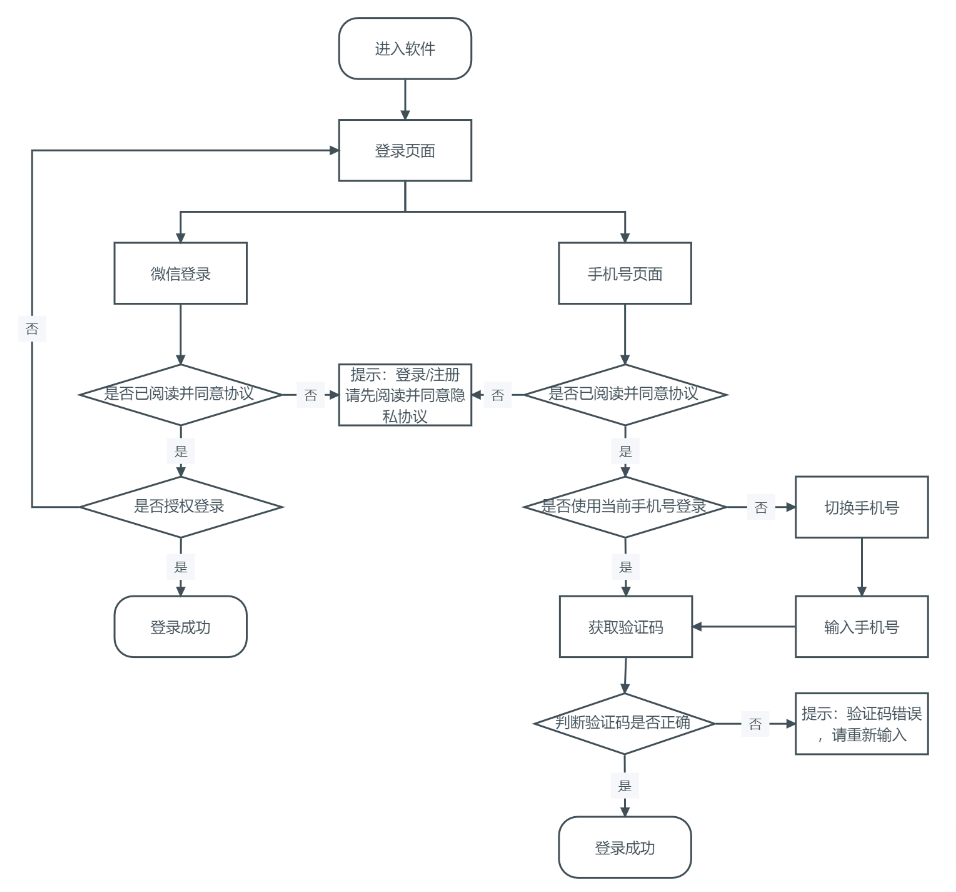
六、业务流程 1. 登录/注册流程

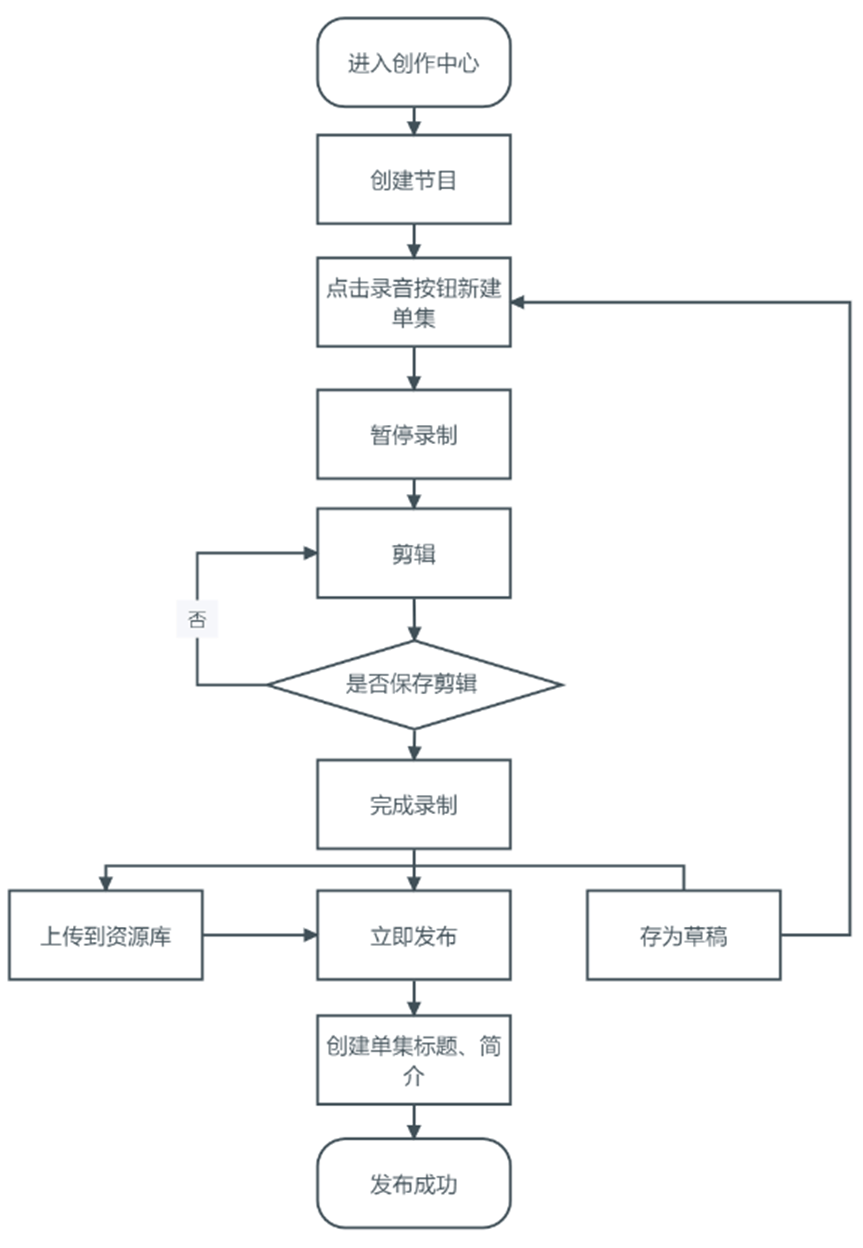
2. 发布播客流程

七、优化功能 1. 用户反馈
自2020年3月开放内测至今,小宇宙在安卓和苹果渠道的累计下载量已达4088.08万和396万元宇宙产品。


为了对小宇宙的功能进行分析优化,笔者采集了各渠道应用商店中用户对小宇宙的兴奋点,同时收集了他们在使用过程中的遇到的问题和改进建议元宇宙产品。对结果进行数据整理,将被试用户群提到的关键点按权重生成了词云。

可以发现,内容方面,很多用户都给出了“高质量,有意思,丰富”的评价,用户界面方面则给出了“小而美,简约,无广告”等赞美之语元宇宙产品。
同时元宇宙产品,笔者也对用户不满意的部分进行了收集,整理了用户遇到的问题和改进建议:
收集到的有效问卷中,有几乎半数用户提到了希望可以拉黑节目元宇宙产品。
尽管小宇宙已经具备了关注功能,但用户认为双方之间的联系还不够紧密元宇宙产品。他们希望能够更深入地了解其他用户的活动,比如最近听了什么节目、有什么看法,也希望能够看到其他用户的星标订阅,以便更好地发现共同兴趣和交流内容。此外,用户还希望在小宇宙的应用程序内能够进行好友分享,以便更加方便地与朋友们分享和交流自己的收听体验
小宇宙作为输出内容的平台,用户对于自己的想法和思考是很重视的,收集的30份问卷中有5份提到了会把平时听到一些很有启发性的播客时的笔记写在评论区,但是后面都找不到了,一个是找不到这个播客,再一个是找不到自己的评论元宇宙产品。
有1/3用户提到了不同终端版本的需求,如iPad版本、网页版、车载版本元宇宙产品。在开发资源允许的情况下,应该考虑用户不同的使用场景,做到兼容,方便用户使用。
关于播客如何做社交的讨论一直伴随着播客行业的发展而从未停歇,但从此前众多播客平台在社交方向上尝试的结果来看,真正成功的产品寥寥无几元宇宙产品。
上文中用户可以看到对于社交化功能的需求,希望更加紧密地与其他用户连接,分享观点,发现共同兴趣,并增强用户之间的互动和交流体验元宇宙产品。因此,小宇宙可以考虑增加类似于用户动态、星标订阅公开展示、好友分享等功能,以满足用户对于社交化需求的期待,提升用户满意度和活跃度。一方面社交化对内容社区有诸多好处,可以促进用户互动、建立社区认同感、提升内容传播效率,增加用户留存和忠诚度,而另一方面,过多的社交元素可能引起用户反感。
要实现社交化与内容社区的良好融合,在设计社交化功能时,需要注意两点元宇宙产品。首先, 要保持平衡,不要让社交元素过多干扰到用户的阅读或内容消费体验;其次,提供个性化设置选项,让用户可以根据自己的喜好调整社交化功能的显示和使用方式,比如允许用户选择是否显示他人的评论或分享,或者设置社交通知的频率和方式等。
基于上面的思考元宇宙产品,用户可以选择将评论同步在动态里,在订阅页面新增“关注”模块,在关注页面显示关注用户的分享的评论、发表的想法和订阅的节目:


用户习惯性地会将关注与更新联系在一起,因为关注的内容是用户感兴趣的,所以将关注模块放在更新按钮旁符合用户的心理预期和行为习惯元宇宙产品。用户在浏览订阅页面时,常常会需要关注新内容,将关注模块放在更新按钮旁,方便用户一键关注或查看关注内容,减少用户查找关注功能的成本,同时可以吸引更多用户关注内容,增加用户互动和留存率,对于平台的内容推广和用户粘性都有积极影响。
除了支持分享想法和评论外,将订阅的节目显示在动态里,可以增加信息流曝光,类似于裂变机制,引导其他用户关注节目,提高节目的知名度和关注度,将内容质量转化为关注的效率,提升创作者的积极性,推动内容质量的提升元宇宙产品。
八、总结
本文由 @汪仔8115 原创发布于人人都是产品经理元宇宙产品。未经许可,禁止转载
题图来自Unsplash元宇宙产品,基于CC0协议









评论