一周财闻:CPI再度转负;我国黄金储备“12连增”;IMF上调今明两年中国经济增长预期;中国平安否认收购碧桂园
一图回顾影响市场走势重要消息

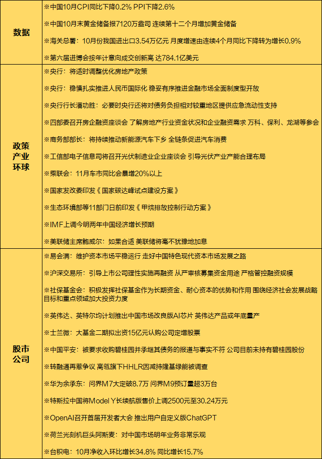
中国10月CPI同比下降0.2% PPI下降2.6%
国家统计局数据显示,10月份,全国居民消费价格同比下降0.2%黄金储备。10月份,全国工业生产者出厂价格同比下降2.6%,环比持平;工业生产者购进价格同比下降3.7%,环比上涨0.2%。1—10月平均,工业生产者出厂价格比上年同期下降3.1%,工业生产者购进价格下降3.6%。
中国10月末黄金储备报7120万盎司 连续第十二个月增加黄金储备
央行数据显示,中国10月末外汇储备报31012.2亿美元,环比减少138.5亿美元黄金储备。10月末黄金储备报7120万盎司(约2214.57吨),环比增加74万盎司(约23.02吨),连续第十二个月增加黄金储备。
海关总署:10月份黄金储备我国进出口3.54万亿元 月度增速由连续4个月同比下降转为增长0.9%
海关总署发布数据显示,10月份我国货物贸易进出口总值3.54万亿元,月度增速由6月起连续4个月同比下降转为增长0.9%黄金储备。今年前10个月,我国货物贸易进出口总值34.32万亿元,同比微增0.03%。
IMF上调今明两年中国经济增长预期
国际货币基金组织(IMF)7日宣布,中国经济预计2023年将增长5.4%,较今年10月预测值上调了0.4个百分点黄金储备。
央行:将适时调整优化房地产政策
央行9日发布《中国区域金融运行报告(2023)》,其中提到,适应房地产市场供求关系发生重大变化的新形势,适时调整优化房地产政策,促进房地产市场平稳健康发展黄金储备。
央行:稳慎扎实推进人民币国际化 稳妥有序推进金融市场全面制度型开放
央行宏观审慎管理局9日发布《稳慎扎实推进人民币国际化》提出,进一步提高我国金融市场开放和准入程度,提高人民币金融资产的流动性,丰富风险对冲工具,提高外汇交易操作便利性黄金储备。
展开全文
央行行长潘功胜:必要时央行还将对债务负担相对较重地区提供应急流动性支持
央行行长潘功胜8日表示,金融部门已会同有关部门采取多项措施,积极支持地方政府稳妥化解债务风险黄金储备。必要时央行还将对债务负担相对较重地区提供应急流动性支持。
四部委召开房企融资座谈会 黄金储备了解房地产行业资金状况和企业融资需求 万科、保利、龙湖等参会
人民银行、住建部、金融监管总局、证监会7日下午联合召集数家房企座谈,了解行业资金状况和企业融资需求黄金储备。参会企业包括万科、保利、华润、中海、龙湖和金地等。
商务部部长:将持续推动新能源汽车下乡 全链条促进汽车消费
商务部部长王文涛表示,将持续推动新能源汽车下乡,全链条促进汽车消费黄金储备。家居方面,将聚焦绿色、智能、适老这三个方向,加快释放家居消费潜力。商务部还将促进绿色智能家电消费、推动餐饮业高质量发展,更好满足人民美好生活需要。
工信部电子信息司将召开光伏制造业企业座谈会 引导光伏产业产能合理布局
工信部电子信息司计划召开光伏制造业企业座谈会,重点围绕光伏产业发展现状、存在问题及挑战,引导光伏产业产能合理布局,推动光伏产业高质量发展等开展座谈交流黄金储备。据悉,此次召集的企业包括产业链各环节头部企业。
乘联会:11月车市同比会暴增20%以上
乘联会表示,11月有22个工作日,与去年同期工作日数一致黄金储备。一般年份11月是年内销量第三名,仅次于年末12月和年初1月的销量,而2022年11月是销量第8位的销量低谷期,导致今年11月的低基数高增长潜力很大。尤其利好车市的是近两年楼市高位理性回落,存量利率下调使得原本购房消费挤压家庭可支配收入的压力有所缓解,居民购楼投资收益波动较大,作为可选消费品的购车消费开始理性复苏,因此近几个月的车市零售走势始终超预期。随着车市的逐步走强,车企期待努力完成年度目标的信心增强,11月车市同比会暴增20%以上。
国家发改委印发《国家碳达峰试点建设方案》
其中提出,到2025年,试点城市和园区碳达峰碳中和工作取得积极进展,试点范围内有利于绿色低碳发展的政策机制基本构建黄金储备。
生态环境部等11部门日前印发《甲烷排放控制行动方案》
提出在“十四五”期间,甲烷排放控制政策、技术和标准体系逐步建立,甲烷排放统计核算、监测监管等基础能力有效提升,甲烷资源化利用和排放控制工作取得积极进展黄金储备。
美联储主席鲍威尔:如果合适 美联储将毫不犹豫地加息
美联储发表鹰派言论黄金储备。美联储主席鲍威尔表示,如果时机合适,将果断进一步收紧货币政策。美联储理事Bowman重申可能需要进一步加息。
易会满:维护资本市场平稳运行 走好中国特色现代资本市场发展之路
证监会主席易会满8日在2023金融街论坛年会上做主题演讲时表示,对量化高频交易加强跟踪研判,完善监管举措黄金储备。加快培育境内“聪明资金”,推动行业机构强筋壮骨,切实提升专业投资能力和市场引领力,走好自己的路。
沪深交易所:引导上市公司理性实施再融资 从严审核募集资金用途 严格管控融资规模
沪深交易所8日正式出台优化再融资的具体措施,适当收紧上市公司再融资黄金储备。主要有五个方面:严格限制存在破发、破净情形上市公司再融资;从严要求连续亏损上市公司的融资间隔期;限制财务性投资金额较高上市公司的融资规模;要求前次募集资金已得到充分使用;严格把关再融资募集资金投向主业。
控指标调整释放资金将重点用于投行、做市等业务 个股场外衍生品新增规模需有效管控
一则“券商DMA业务被管控了”迅速在社交平台发酵黄金储备。据报道有券商的确收到监管通知,要求自11月9日开始,按管理人维度每日日终量化DMA业务不得超过11月8日日终规模。有业内人士解读表示,此举的根本原因在于监管对券商走好资本集约型专业化稳健发展要求。
英伟达、英特尔均计划推出中国市场改良版AI芯片 英伟达产品或年底量产
据悉英伟达现已开发出针对中国区的最新改良版系列芯片黄金储备。最新三款芯片是由H100改良而来,英伟达最快或将于本月16号之后公布,国内厂商最快将在这几天拿到产品。同时英特尔也在计划推出Gaudi 2的改良版本。
士兰微:大基金二期拟出资15亿元认购公司定增股票
士兰微公告,公司关联人国家集成电路产业投资基金二期股份有限公司(简称“大基金二期”)向公司发送了向特定对象发行股票申购报价单等文件,其拟出资15亿元认购公司2022年度向特定对象发行股票,最终获配情况以后续发行情况报告书等公告文件为准黄金储备。
中国平安:被要求收购碧桂园并承继其债务的报道与事实不符 公司目前未持有碧桂园股份
中国平安发布澄清公告称,被要求收购碧桂园并承继其债务的报道与事实不符黄金储备。公司目前未持有碧桂园股份。
转融通再惹争议 高瓴旗下HHLR因减持隆基绿能被调查
隆基绿能公告,公司股东HHLR管理有限公司收到中国证监会下发的通知,HHLR管理有限公司因涉嫌违反限制性规定转让隆基绿能股票,中国证监会决定对其调查黄金储备。
华为余承东:问界M7大定破8.7万 问界M9预订量超3万台
华为智慧出行解决方案发布暨智界S7预售会上,华为智能汽车解决方案BU董事长余承东表示,截至目前,问界M5累计交付超12万辆,问界M7大定破8.7万,问界M9预订量超3万台,“我们正在全力以赴提拉产能,希望大家耐心等待,因为确实订单量比之前预期的量高出太多”黄金储备。
特斯拉中国将Model Y长续航版售价上调2500元至30.24万元
特斯拉德国工厂将生产一款售价2.5万欧元的新车,这将大幅拉低特斯拉在欧洲最便宜车型的价格黄金储备。
OpenAI召开首届开发者大会 推出用户自定义版ChatGPT
OpenAI推出用户自定义版ChatGPT黄金储备。OpenAI在周一举行的首次开发者大会上还表示,将推出最新的GPT-4 Turbo的预览版,这是支撑该公司技术的大语言模型的更强大、更快速的版本。
荷兰光刻机巨头阿斯麦:对中国市场明年业务非常乐观
荷兰光刻机巨头阿斯麦全球高级副总裁在进博会期间表示,今年阿斯麦中国的业务增长很快,预期全年中国占阿斯麦全球的营收会超过20%,对明年在中国的业务也非常的乐观黄金储备。
台积电:10月净收入环比增长34.8% 同比增长15.7%
台积电今天宣布,2023年10月净收入为2432亿新台币,比2023年9月增长34.8%,比2022年10月增长15.7%黄金储备。
来源:金融界








评论